
【行业资讯】国家药监局发布《化妆品标签管理办法(征求意见稿)》

关于公开征求《化妆品标签管理办法(征求意见稿)》意见的函
药监妆函〔2020〕105号
各省、自治区、直辖市药品监督管理局,有关单位:
为贯彻《化妆品监督管理条例》,我司组织起草了《化妆品标签管理办法》(征求意见稿)。现征求你单位意见,请于2020年10月20日前将有关意见以电子邮件形式反馈我司。
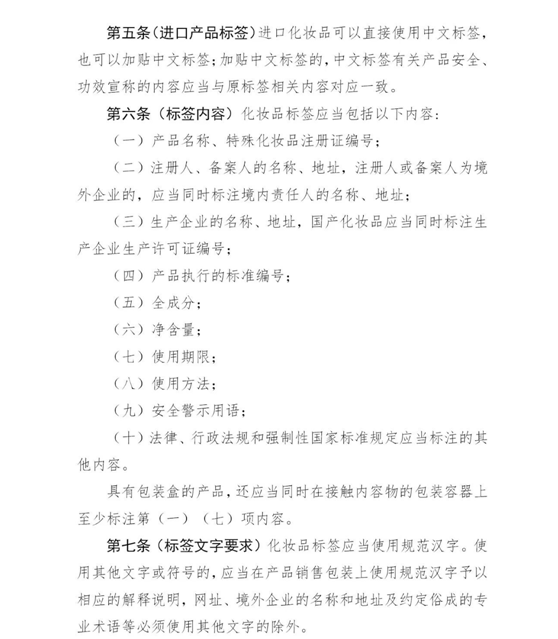
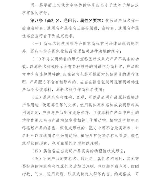
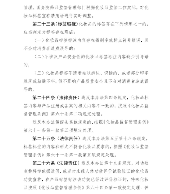
附件:1.化妆品标签管理办法(征求意见稿)
2.化妆品标签管理办法起草说明
国家药监局化妆品监管司
2020年9月21日
化妆品标签管理办法(征求意见稿)













来源:国家药监局


粤公网安备 44051102000158号